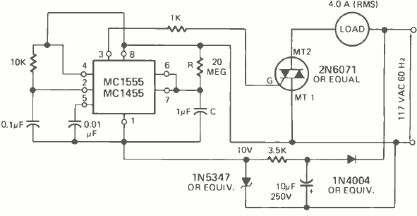
Este circuito para cargas de corrente alternada foi encontrado na revista Radio Electronics de fevereiro de 1976. O triac é comum e os tempos são dados pelo resistor de 20 M e o capacitor de 1 uF.

Este circuito para cargas de corrente alternada foi encontrado na revista Radio Electronics de fevereiro de 1976. O triac é comum e os tempos são dados pelo resistor de 20 M e o capacitor de 1 uF.
