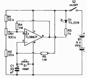
Este circuito aciona um LED, mas pode ser modificado para acionar um relé, O tempo é ajustado em VR1 e a alimentação pode ser feita por outras tensões, dentro da faixa admitida pelo operacional.

Este circuito aciona um LED, mas pode ser modificado para acionar um relé, O tempo é ajustado em VR1 e a alimentação pode ser feita por outras tensões, dentro da faixa admitida pelo operacional.
