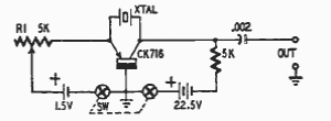
Este circuito para cristais de 100 a 500 kHz foi encontrado numa documentação americana de 1954. O transistor é de tipo antigo de germânio, como se usava na época.

Este circuito para cristais de 100 a 500 kHz foi encontrado numa documentação americana de 1954. O transistor é de tipo antigo de germânio, como se usava na época.
