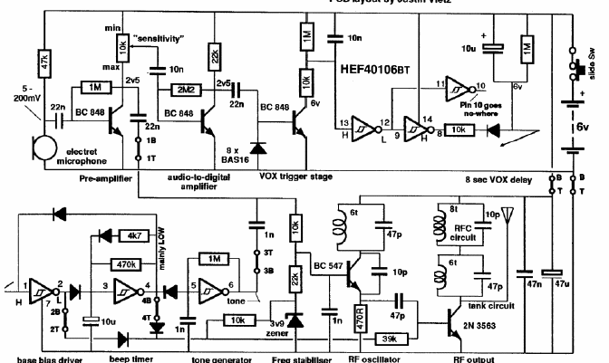
Encontramos este circuito em uma documentação australiana de 1991. O circuito é indicado para montagem SMD tornando-se assim muito pequeno. O circuito era vendido em kit na época.
Encontramos este circuito em uma documentação australiana de 1991. O circuito é indicado para montagem SMD tornando-se assim muito pequeno. O circuito era vendido em kit na época.