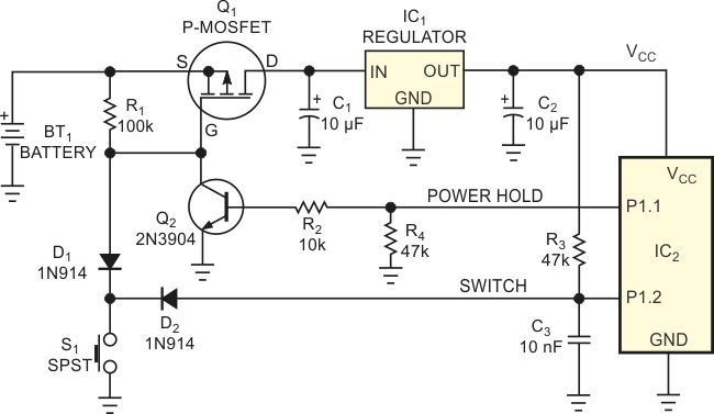
Este circuito de controle para microcontroladores usa um interruptor de pressão para evitar o repique. Componentes equivalentes podem ser experimentados.

 


| Clique na imagem para ampliar |

 

 

 

NO YOUTUBE


NOSSO PODCAST