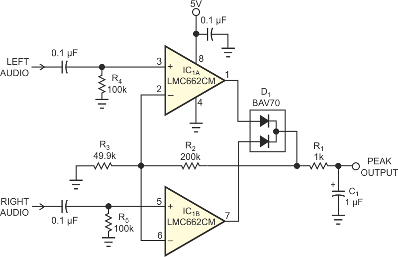
Este circuito se baseia no LMC662 da Texas Instruments, tendo por função monitorar os picos de áudio de um sistema estéreo baseado em computador. O circuito é para linhas padronizadas de 200 mVrms sendo alimentado por 5V não simétrico.
Este circuito se baseia no LMC662 da Texas Instruments, tendo por função monitorar os picos de áudio de um sistema estéreo baseado em computador. O circuito é para linhas padronizadas de 200 mVrms sendo alimentado por 5V não simétrico.