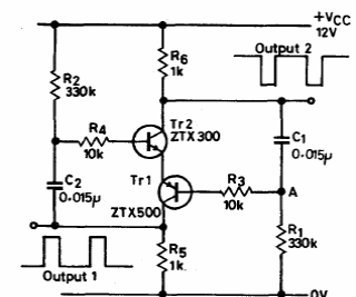
Este circuito foi obtido no manual de transistores da Ferranti de 1974. Observe as formas dos sinais. Os transistores são de uso geral da época.

Este circuito foi obtido no manual de transistores da Ferranti de 1974. Observe as formas dos sinais. Os transistores são de uso geral da época.
