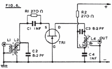
Este amplificador para sinais da faixa de 70 MHz foi encontrado numa documentação inglesa antiga. O transistor pode ser o BF245 ou MPF102.

Este amplificador para sinais da faixa de 70 MHz foi encontrado numa documentação inglesa antiga. O transistor pode ser o BF245 ou MPF102.
