Pesquisar
Pesquisar
Principal
Aprendendo Online
Automação
Bancada de Reparação
Circuitos
Dicas
Livros Técnicos
Novidades
Projetos e Artigos
Revistas
mais ...
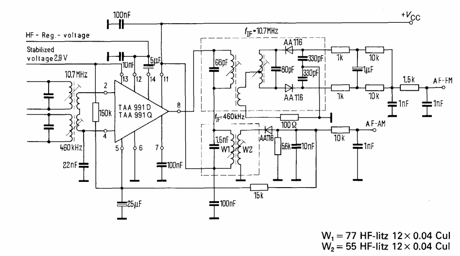
Amplificador de FI de FM TDA991 CB21883E CIR22430S (CIR21539)
Detalhes
Escrito por:
Newton C. Braga
Este é o circuito de aplicação do TDA991, encontrado no manual da Siemens de 1976.
| Clique na imagem para ampliar |
Últimas Notícias
Além da Terra: A tecnologia da USP que monitorou o bem-estar dos astronautas em missão à Lua (NS009)
Memória de Cristal: A tecnologia que vai eternizar o mundo em vidro (NS008)
Sons do invisível: o mistério que a ciência investiga na Terra e na Lua (NS007)
Última Edição
Buscador de Datasheets
N° de Componente
NO YOUTUBE
NOSSO PODCAST
Recentes
Conversor para 20 m V1948S T1361E (V2500)
Amplificador biológico V1899S T1311E (V2449)
Oscilador fonográfico em FM V1815S T1227E (V2363)
Amplificador com vibrador T1156E V1735S (V2283)
Banco de Circuitos
Milivoltímetro DC CIR15333S CB8213E (CIR18303)
Dimmer básico com triac CIR225880S CB25882E (CIR26837)
Fonte DC DC CIR23560S CB23880E (CIR23995)
Gerador de Melodia CIR24732S CB24781E (CIR25345)
Comutador de RF com diodos varactor CIR24656S CB24707E (CIR25182)