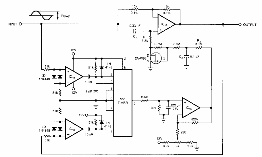
Encontrado numa EDN dos anos 90, este circuito muda a fase de um sinal de 50 a 60 Hz em 120 graus. O circuito se baseia em componente que ainda são comuns, podendo ser aplicado praticamente a qualquer operacional.
Encontrado numa EDN dos anos 90, este circuito muda a fase de um sinal de 50 a 60 Hz em 120 graus. O circuito se baseia em componente que ainda são comuns, podendo ser aplicado praticamente a qualquer operacional.