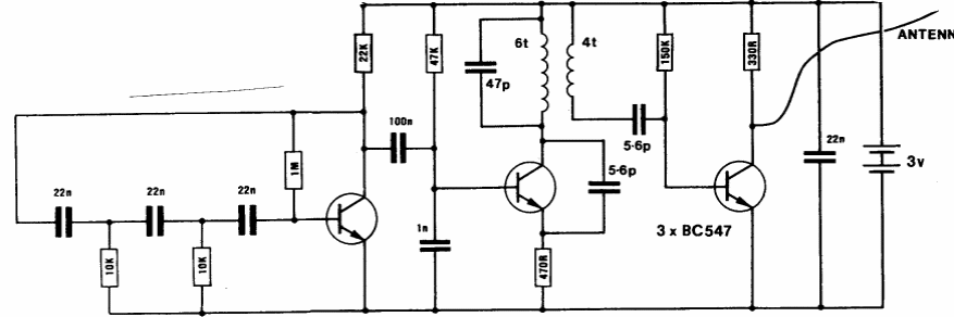
Este transmissor emite um sinal modulado numa frequência dada pelo primeiro transistor no oscilador de deslocamento de fase. O circuito é de uma publicação australiana de 1991.

 


| Clique na imagem para ampliar |

 

 

 

NO YOUTUBE


NOSSO PODCAST