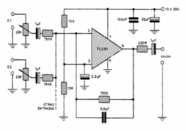
Esta configuração aparece em outros pontos desta seção com variação. Obtivemos de uma documentação estrangeira. Mais entradas podem ser agregadas ao circuito.

Esta configuração aparece em outros pontos desta seção com variação. Obtivemos de uma documentação estrangeira. Mais entradas podem ser agregadas ao circuito.
