Amplificador com ganho controlado TBA400 CB21886E CIR22432S (CIR21541)
Detalhes
Escrito por: Newton C. Braga
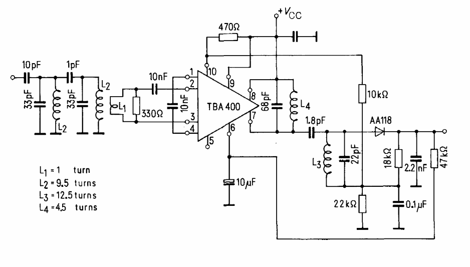
Este circuito foi obtido no manual de circuitos integrados da Siemens de 1976. Trata-se do circuito de aplicação do TBA400 como amplificador de banda larga.