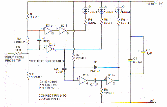
Na figura temos o circuito de prova lógica CMOS elaborada com o 4049. O circuito aciona três LEDs conforme o nível e o estado da entrada.

Na figura temos o circuito de prova lógica CMOS elaborada com o 4049. O circuito aciona três LEDs conforme o nível e o estado da entrada.
