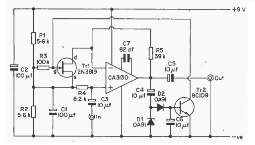
Encontramos esta etapa de amplificação em uma publicação inglesa de 1977. O circuito não usa fonte simétrica e o transistor pode ser um BC549.

Encontramos esta etapa de amplificação em uma publicação inglesa de 1977. O circuito não usa fonte simétrica e o transistor pode ser um BC549.
