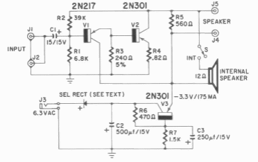
Encontrado numa publicação de Gernsback de 1960, este circuito faz uso de transistores de germânio da época. A potência é da ordem de fração de watt apesar de usar um transistor de maior capacidade.

 


 

 

 

 

NO YOUTUBE


NOSSO PODCAST