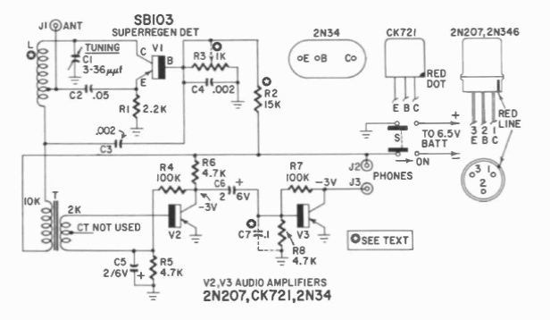
Indicado como receptor para a faixa de polícia, este circuito foi encontrado numa documentação de 1960. Na época, esta faixa era usada pela polícia. Os transistores são de germânio e o fone deve ser de alta impedância.

Indicado como receptor para a faixa de polícia, este circuito foi encontrado numa documentação de 1960. Na época, esta faixa era usada pela polícia. Os transistores são de germânio e o fone deve ser de alta impedância.
