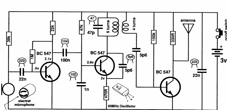
Este pequeno transmissor espião de FM usa três transistores com uma etapa de amplificação de RF. Encontramos numa publicação australiana de 1991.

 


| Clique na imagem para ampliar |

 

 

 

NO YOUTUBE


NOSSO PODCAST