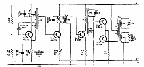
Encontramos este transmissor de 4W num manual de transistores da Mullard de 1960. O circuito é alimentado por 12 V e não são dadas informações sobre o enrolamento das bobinas.

Encontramos este transmissor de 4W num manual de transistores da Mullard de 1960. O circuito é alimentado por 12 V e não são dadas informações sobre o enrolamento das bobinas.
