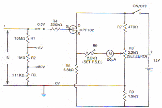
Este simples circuito pode ser usado com um microamperímetro comum ou com a escala mais baixa de corrente de um multímetro. A resistência de entrada é de 11,1 M ohms.

Este simples circuito pode ser usado com um microamperímetro comum ou com a escala mais baixa de corrente de um multímetro. A resistência de entrada é de 11,1 M ohms.
