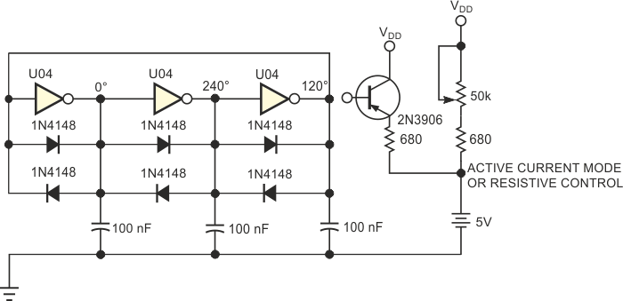
Com base em circuitos digitais 74HC, este circuito gera sinais em três fases. A frequência depende dos capacitores e o transistor é do tipo de uso geral. O ponto de oscilação é ajustado no potenciômetro.
Com base em circuitos digitais 74HC, este circuito gera sinais em três fases. A frequência depende dos capacitores e o transistor é do tipo de uso geral. O ponto de oscilação é ajustado no potenciômetro.