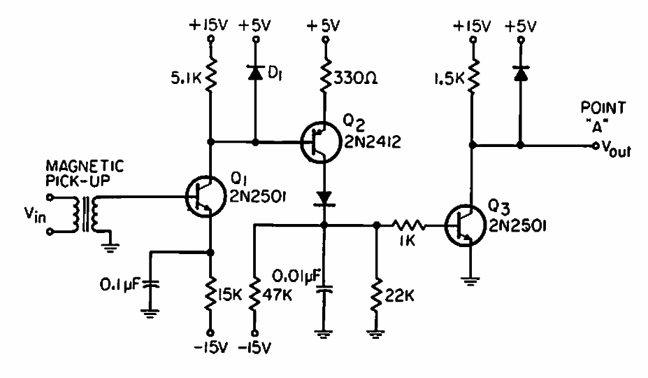
Este circuito foi obtido numa documentação americana antiga. O circuito fornece pulsos obtidos de um sensor magnético para aplicação em contadores.

 


| Clique na imagem para ampliar |

 

 

 

NO YOUTUBE


NOSSO PODCAST