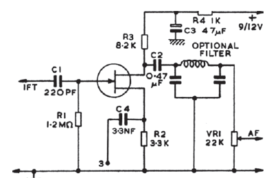
Destinado a recepção de SSB e CW, este circuito foi encontrado numa documentação inglesa antiga. O transistor pode ser qualquer JFET de uso geral.

Destinado a recepção de SSB e CW, este circuito foi encontrado numa documentação inglesa antiga. O transistor pode ser qualquer JFET de uso geral.
