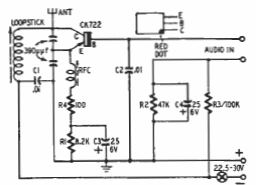
Este transmissor para curto alcance na faixa de ondas médias foi encontrado numa publicação da Raytheon dos anos 60. O transistor é de germânio e a bobina para a faixa de ondas médias.

Este transmissor para curto alcance na faixa de ondas médias foi encontrado numa publicação da Raytheon dos anos 60. O transistor é de germânio e a bobina para a faixa de ondas médias.
