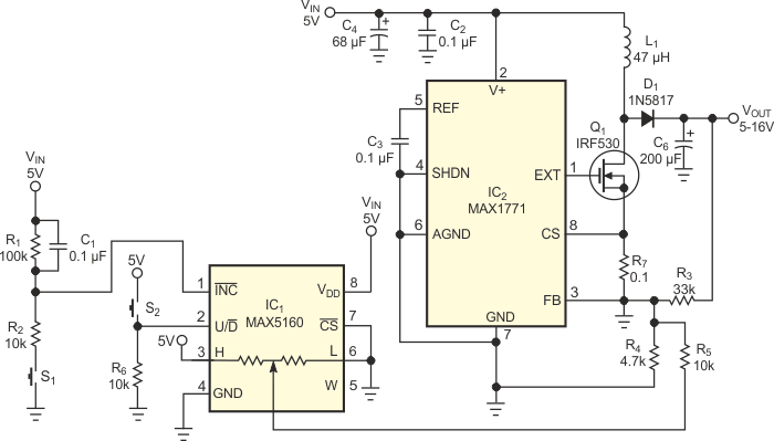
Usando componentes da Maxim, este circuito consiste num regulador para um conversor boost. O circuito opera na faixa de tensão indicada. O MAX5160M consiste num potenciômetro digital.
Usando componentes da Maxim, este circuito consiste num regulador para um conversor boost. O circuito opera na faixa de tensão indicada. O MAX5160M consiste num potenciômetro digital.