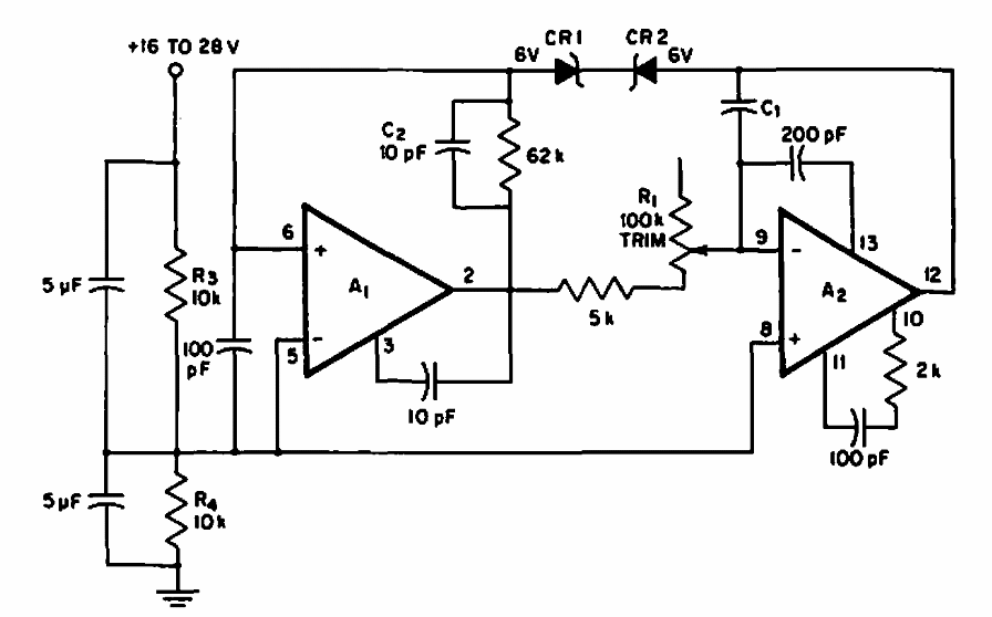
Este circuito foi obtido numa antiga documentação americana. Ele pode ser elaborado com amplificadores operacionais modernos. A fonte de alimentação não precisa ser simétrica.
Este circuito foi obtido numa antiga documentação americana. Ele pode ser elaborado com amplificadores operacionais modernos. A fonte de alimentação não precisa ser simétrica.