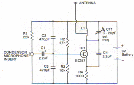
Se bem que o BC547 não seja um transistor apropriado, ele pode funcionar neste circuito. O ideal seria o BF494. A boina tem 2 + 2 espiras de fio 28 ou 30 em forma de 1 cm sem núcleo.

Se bem que o BC547 não seja um transistor apropriado, ele pode funcionar neste circuito. O ideal seria o BF494. A boina tem 2 + 2 espiras de fio 28 ou 30 em forma de 1 cm sem núcleo.
