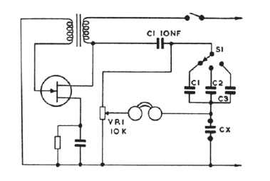
Encontramos este circuito numa antiga publicação inglesa. O resistor não indicado pode ser de 2k2 e o capacitor de 33 nF. O transistor pode ser qualquer JFET de uso geral.

Encontramos este circuito numa antiga publicação inglesa. O resistor não indicado pode ser de 2k2 e o capacitor de 33 nF. O transistor pode ser qualquer JFET de uso geral.
