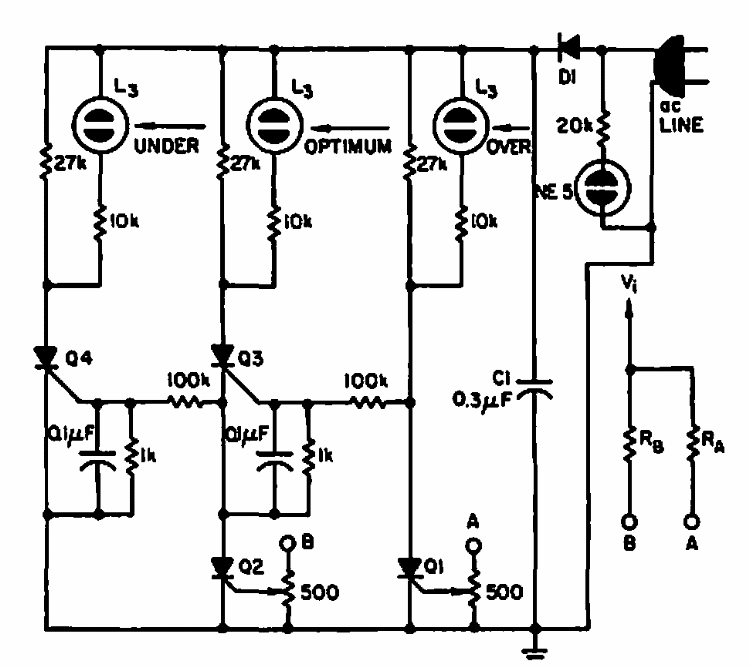
Este circuito se destina a detecção de 3 níveis de tensão de rede, podendo ser adaptado para operar com as mais diversas tensões. O circuito utiliza lâmpadas neon indicadoras.
Este circuito se destina a detecção de 3 níveis de tensão de rede, podendo ser adaptado para operar com as mais diversas tensões. O circuito utiliza lâmpadas neon indicadoras.