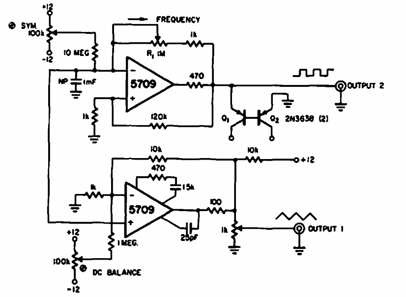
Encontrado em documentação antiga da Signetics, este circuito gera sinais de 30 Hz a 25 kHz. Os amplificadores operacionais são da época, assim como o par casado de transistores.
Encontrado em documentação antiga da Signetics, este circuito gera sinais de 30 Hz a 25 kHz. Os amplificadores operacionais são da época, assim como o par casado de transistores.