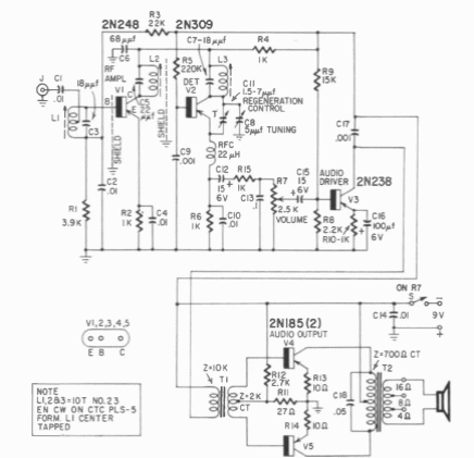
Encontrado numa documentação de Hugo Gernsback de 1960, este receptor usa transistores de germânio da época e tem saída em alto-falante.


Encontrado numa documentação de Hugo Gernsback de 1960, este receptor usa transistores de germânio da época e tem saída em alto-falante.

