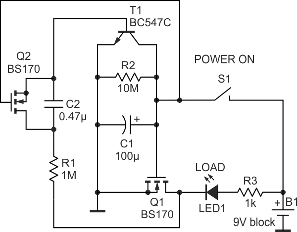
Este temporizador com transistores de efeito de campo foi obtido em documentação da Fairchild. Os tempos dependem dos capacitores podendo ir até 25 minutos com os valores indicados no diagrama.

Este temporizador com transistores de efeito de campo foi obtido em documentação da Fairchild. Os tempos dependem dos capacitores podendo ir até 25 minutos com os valores indicados no diagrama.
