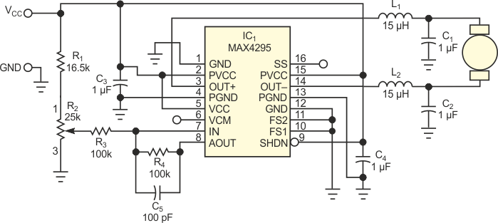
Baseado em documentação da Maxim, este circuito pode controlar um motor usando um circuito integrado de áudio classe D MAX295, O motor pode corrente máxima de alguns amperes. Consulte o datasheet do MAX4295 para mais informações.
Baseado em documentação da Maxim, este circuito pode controlar um motor usando um circuito integrado de áudio classe D MAX295, O motor pode corrente máxima de alguns amperes. Consulte o datasheet do MAX4295 para mais informações.