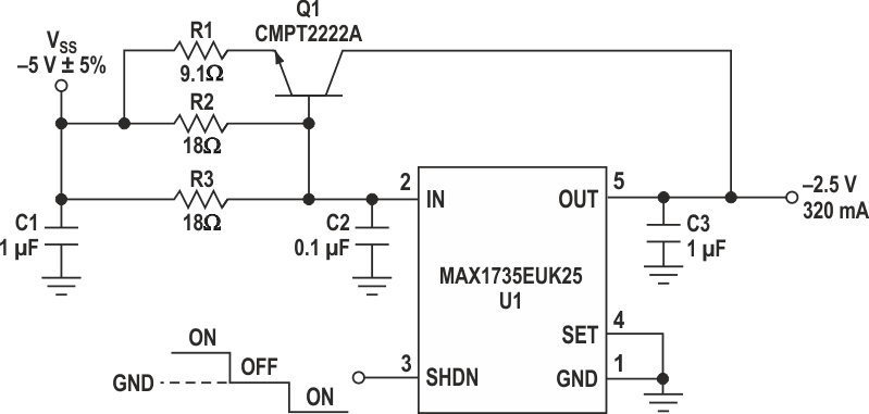
A finalidade deste circuito é aumentar a corrente de um regulador MAX1735 para se obter uma saída que chega aos 320 mA. O circuito é baseado em documentação da Maxim.
A finalidade deste circuito é aumentar a corrente de um regulador MAX1735 para se obter uma saída que chega aos 320 mA. O circuito é baseado em documentação da Maxim.