Pesquisar
Pesquisar
Principal
Aprendendo Online
Automação
Bancada de Reparação
Circuitos
Dicas
Livros Técnicos
Novidades
Projetos e Artigos
Revistas
mais ...
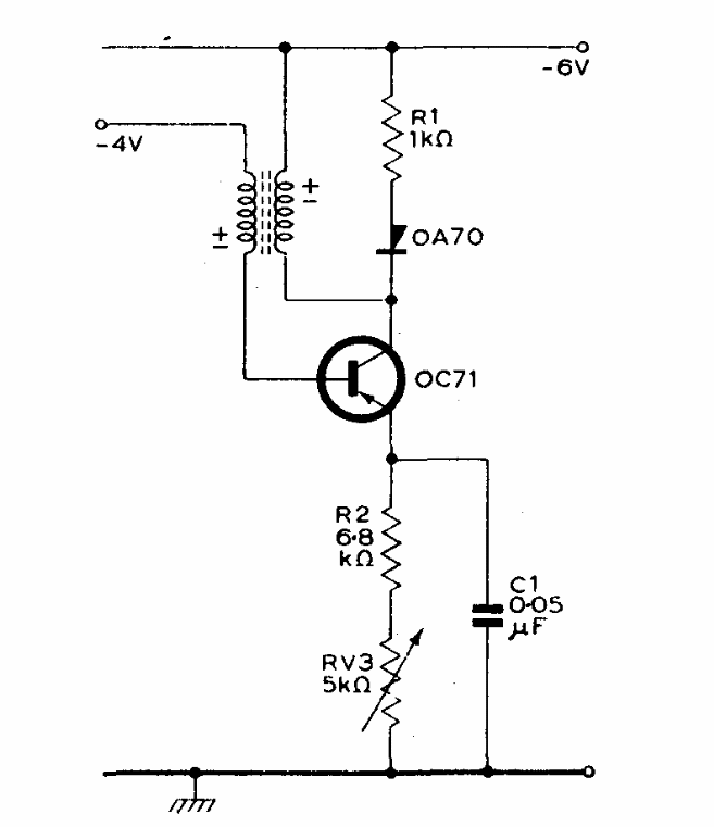
Oscilador de bloqueio CIR21365S CB21815E (CIR21473)
Detalhes
Escrito por:
Newton C. Braga
Encontramos este circuito no manual de transistores Mullard de 1960. O transistor é de germânio.
| Clique na imagem para ampliar |
Últimas Notícias
A Próxima Fronteira: O Salto Quântico da Inovação Brasileira que Quer "Hackear" as Leis da Física (NS010)
Além da Terra: A tecnologia da USP que monitorou o bem-estar dos astronautas em missão à Lua (NS009)
Memória de Cristal: A tecnologia que vai eternizar o mundo em vidro (NS008)
Última Edição
Buscador de Datasheets
N° de Componente
NO YOUTUBE
NOSSO PODCAST
Recentes
Revista Mecatrônica Jovem - Edição 26 - Música
A Próxima Fronteira: O Salto Quântico da Inovação Brasileira que Quer "Hackear" as Leis da Física (NS010)
Relé ativado por som V2347S (V2885)
Teste de flyback V2290S (V2832)
Banco de Circuitos
Milivoltímetro DC CIR15333S CB8213E (CIR18303)
Gerador retangular com o PLL 4046 CIR25768S CB25752E (CIR26672)
Injetor de sinais CIR22760S CB22158E (CIR21856)
Oscilador Morse Variável CIR26278S CB26326E (CIR27287)
Pisca Pisca controlado por luz CIR23580S CB23526E (CIR24014)