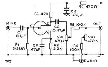
Este circuito é de uma documentação inglesa antiga. Destina-se ao acoplamento de um microfone à entrada de modulação de um transmissor. Qualquer JFET pode ser usado.

Este circuito é de uma documentação inglesa antiga. Destina-se ao acoplamento de um microfone à entrada de modulação de um transmissor. Qualquer JFET pode ser usado.
