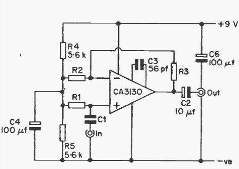
Este preamplificador de áudio com amplificador operacional com JFET foi encontrado em documentação antiga. A fonte não precisa ser simétrica. Os resistores R1, R2 e R3 de 10k a 1M determinam o ganho.

Este preamplificador de áudio com amplificador operacional com JFET foi encontrado em documentação antiga. A fonte não precisa ser simétrica. Os resistores R1, R2 e R3 de 10k a 1M determinam o ganho.
