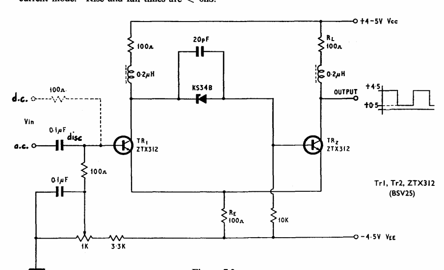
Encontrado no manual de transistores Ferranti de 1974, este circuito de disparador Schmitt usa transistores de uso geral da época.

 


| Clique na imagem para ampliar |

 

 

 

NO YOUTUBE


NOSSO PODCAST