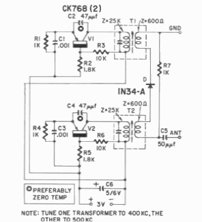
Este circuito produz sinais com harmônicas para 600, 700, 800 kHz possibilitando a calibração de receptores de ondas curtas. O circuito é de uma documentação de Gernsback de 1960.

Este circuito produz sinais com harmônicas para 600, 700, 800 kHz possibilitando a calibração de receptores de ondas curtas. O circuito é de uma documentação de Gernsback de 1960.
