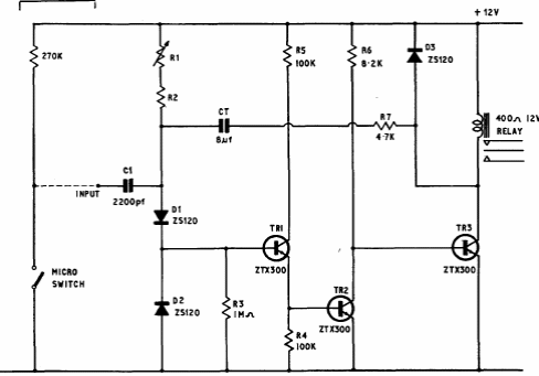
Encontramos este timer para tempos de alguns minutos em um manual de transistores da Ferranti de 1974. O relé é do tipo sensível de 37 mA.

Encontramos este timer para tempos de alguns minutos em um manual de transistores da Ferranti de 1974. O relé é do tipo sensível de 37 mA.
