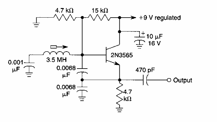
Encontrado numa documentação americana dos anos 90, este circuito pode gerar sinais de até algumas dezenas de megahertz. O transistor deve ser apropriado para altas frequências.

 


| Clique na imagem para ampliar |

 

 

NO YOUTUBE


NOSSO PODCAST