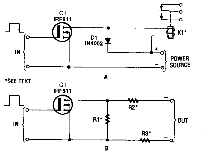
Estes são circuito de acionamento usando MOSFETs de potência. Encontramos numa Popular Electronics dos anos 90.

 


| Clique na imagem para ampliar |

 

 

 

NO YOUTUBE


NOSSO PODCAST