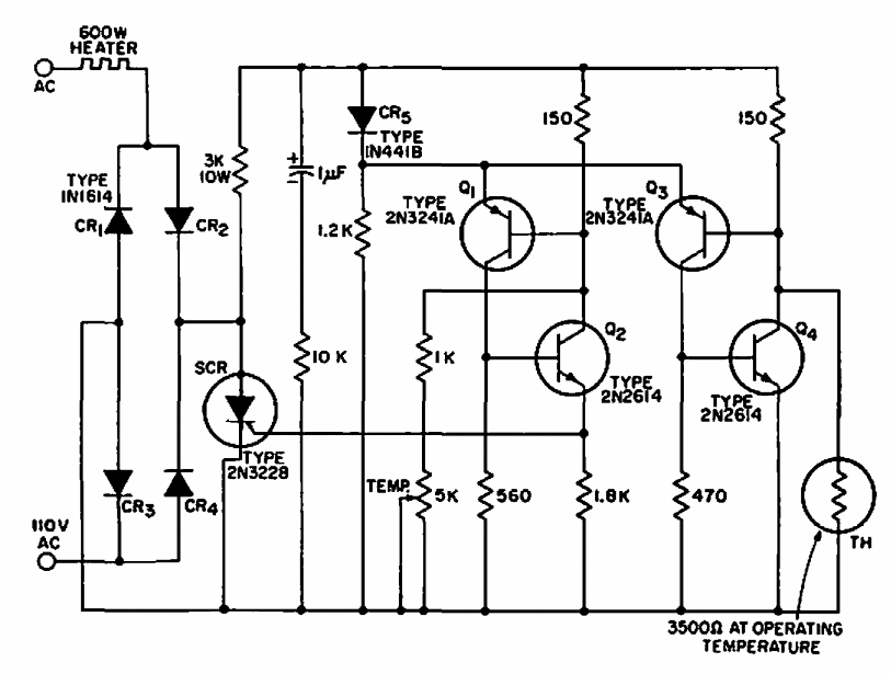
Encontrado numa documentação americana antiga, este circuito se destina ao controle de elementos de aquecimento. O SCR deve ter corrente de acordo com a carga controlada. Os transistores são da época.
Encontrado numa documentação americana antiga, este circuito se destina ao controle de elementos de aquecimento. O SCR deve ter corrente de acordo com a carga controlada. Os transistores são da época.