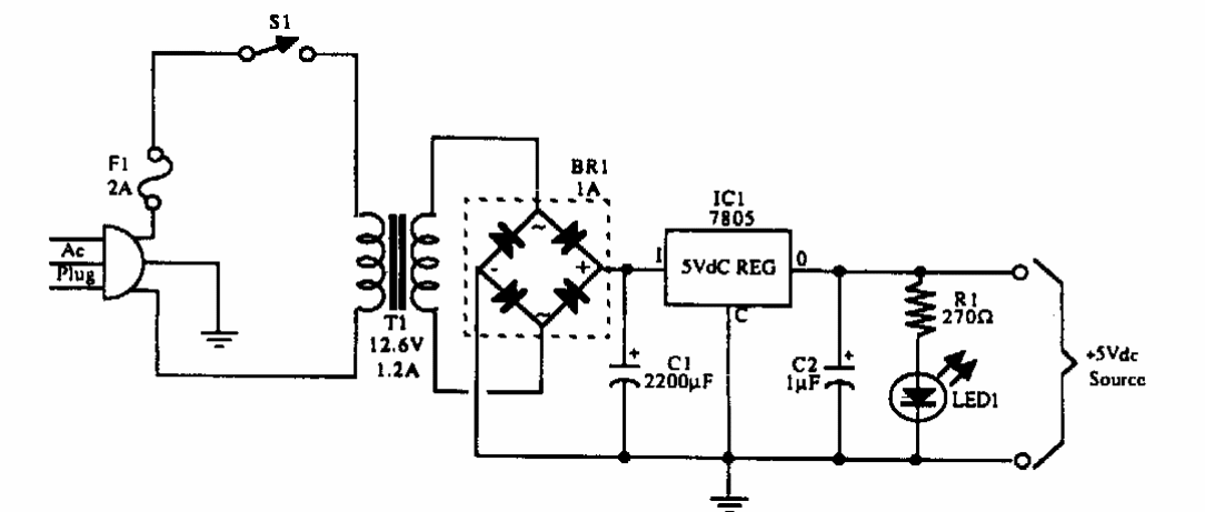
Na figura temos uma fonte simples de 5 V obtida de uma documentação americana dos anos 90. O circuito integrado deve ser dotado de radiador de calor.

 


| Clique na imagem para ampliar |

 

 

NO YOUTUBE


NOSSO PODCAST