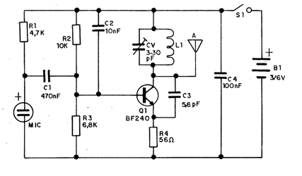
Este circuito de aplicação de transistores, utiliza uma unidade de RF, que gera um sinal na faixa de FM modulado por um microfone e que pode ser captado em rádios a uma distância de até mais de 50 metros. Trata-se de um oscilador onde a realimentação é feita pelo capacitor entre o coletor e o emissor do transistor e a frequência determinada por L1/CV. O aparelho é alimentado por duas ou quatro pequenas pilhas e sua antena é um pedaço de fio de 15 a 40 cm. A bobina é formada por 3 a 4 espiras de fio 22 ou 24 em fôrma de 8 mm sem núcleo e o trimmer pode ser qualquer um de 2 a 3 pF de capacitância mínima e de 20 a 40 pF de capacitância máxima.
















