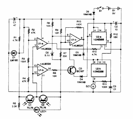
Este circuito foi encontrado numa Popular Electronics dos anos 90. O circuito indica o nível de um objeto, detectando qualquer inclinação por um sistema óptico.

Este circuito foi encontrado numa Popular Electronics dos anos 90. O circuito indica o nível de um objeto, detectando qualquer inclinação por um sistema óptico.
