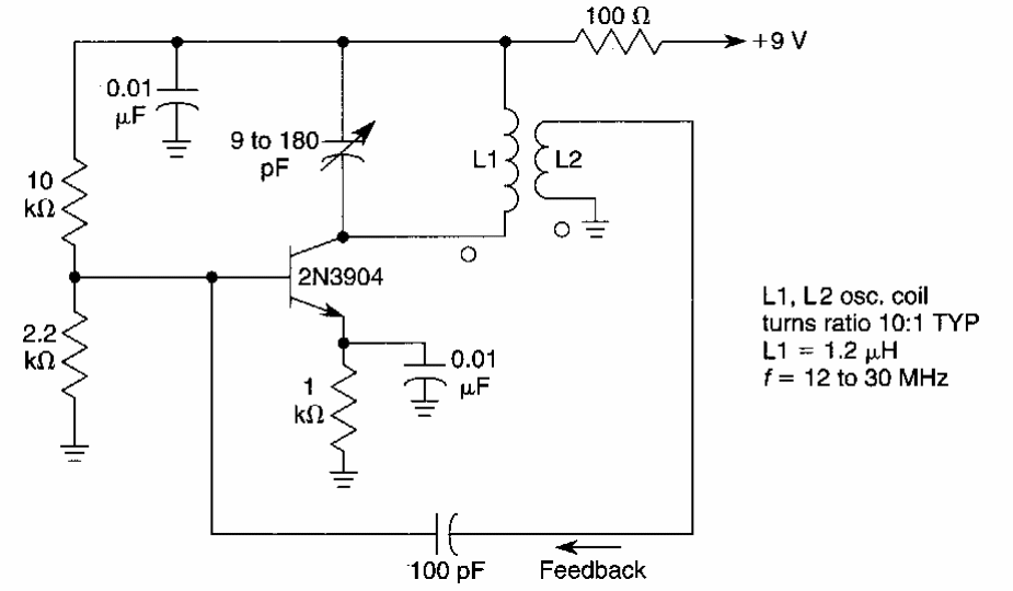
Este circuito foi encontrado numa documentação americana dos anos 90. O transistor é de uso geral. O circuito oscila bem entre 12 e 30 MHz com os componentes indicados.
Este circuito foi encontrado numa documentação americana dos anos 90. O transistor é de uso geral. O circuito oscila bem entre 12 e 30 MHz com os componentes indicados.