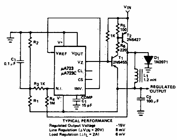
Usando o conhecido circuito integrado 723, este circuito fornece uma tensão de saída conforme indicado junto ao diagrama, dependendo dos componentes usados. O transistor de potência determina a corrente devendo ser dotado de radiador de calor.

Usando o conhecido circuito integrado 723, este circuito fornece uma tensão de saída conforme indicado junto ao diagrama, dependendo dos componentes usados. O transistor de potência determina a corrente devendo ser dotado de radiador de calor.
