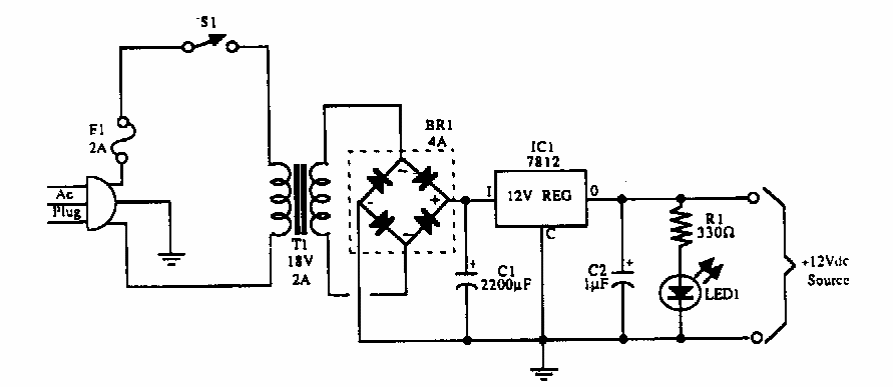
Encontrado numa documentação americana, este regulador fornece uma corrente de acordo com o circuito integrado usado. No caso, essa corrente é de 1 A.

 

 


| Clique na imagem para ampliar |

 

 

NO YOUTUBE


NOSSO PODCAST