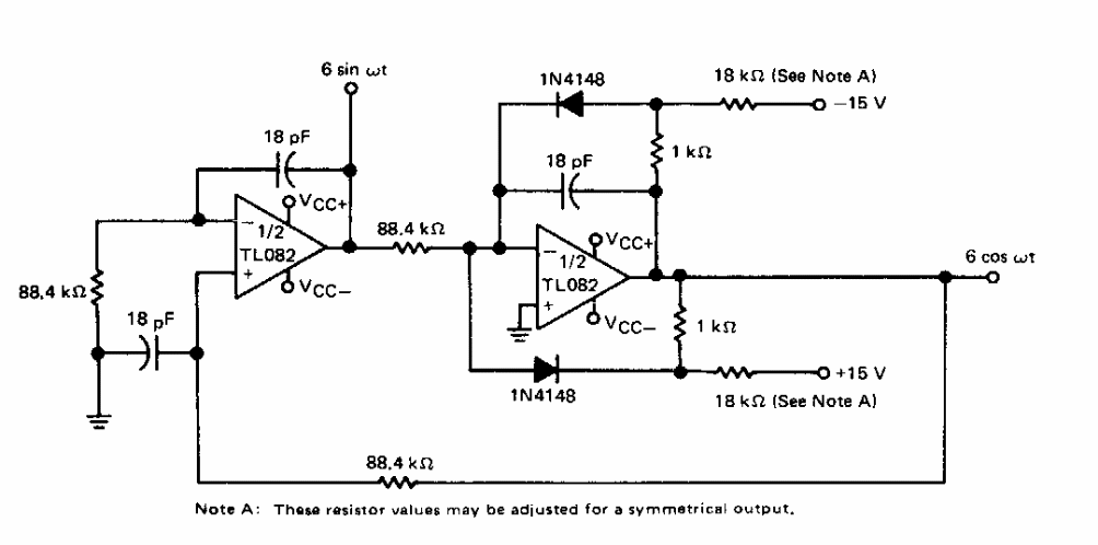
Este circuito gera sinais defasados que dependem dos valores dos capacitores utilizados. O circuito exige fonte de alimentação simétrica. Encontramos em documentação americana.

 


| Clique na imagem para ampliar |

 

 

 

NO YOUTUBE


NOSSO PODCAST